2层3500W直流充电桩高压AC-DC图腾柱PFC+LLC全桥功率PCB设计安规EMC视频教程
发表时间:2025-07-31 14:52:32
随着近几年新能源、工业自动化、电力电子及电动汽车等领域的迅猛发展,大功率电子设备正成为产业升级的核心驱动力。在此背景下,高可靠性、高效率的PCB设计已成为保障大功率系统稳定运行的关键环节。传统PCB设计方法在面对千瓦级甚至兆瓦级的功率传输、百安培级电流承载以及高温、高电磁干扰等极端工况时,往往暴露出散热不足、电流分布不均、绝缘失效、EMC超标等系统性风险,轻则导致设备性能下降,重则引发烧毁、安全事故,造成严重经济损失与品牌危机。
当前,行业内兼具大功率理论与实战经验的PCB Layout设计人才极为稀缺。许多工程师虽掌握基础PCB设计技能,却缺乏对大功率场景下热管理优化、铜箔载流能力计算、安全间距规范、多层板叠层策略、电磁兼容性(EMC)深度防护等核心技术的系统化认知。设计中的微小疏漏,可能使产品在量产阶段面临高昂的返修成本,甚至被迫召回。
本课程旨在填补这一关键能力缺口,专注大功率PCB设计,通过深入解析大功率PCB的设计原理、国际标准(如IPC-2152、IEC-60950)及工程实践案例,帮助学员掌握高电流路径规划、高效散热结构设计、降低寄生参数、抑制电压振荡等先进技术,全面提升产品在高温、高压、大电流环境下的可靠性与寿命。学习本课程不仅是突破个人技术瓶颈的机遇,更是企业提升产品竞争力、降低研发风险、抢占高端市场的战略投资。
核心要点说明:
1.行业需求驱动:新能源、电动汽车等高速增长领域对大功率PCB的刚性需求;
2.传统设计痛点:普通PCB设计方法在大功率场景下的局限性与潜在风险,本课程紧跟技术前沿, 涵盖SiC/GaN等新型器件对PCB设计的新要求;
3.能力缺口分析:电源工程师普遍缺乏的专业技能(回路设计/高压安规/热管理/载流/EMC等),将复杂的PCB设计拆解为电流、噪声、散热、EMC、可靠性等关键维度,逐一攻克;
4.课程价值定位:所有内容紧扣大功率、高开关频率、高密度带来的特殊挑战、解决方案、系统性知识、国际标准、实战案例对产品可靠性的关键作用;
5.实战经验倾囊相授:大量源于工程实践的正反案例、设计Checklist、Layout技巧、避坑指南。
强调一次成功率,传授设计规范和验证思维,显著减少试错成本和改板次数。

一、课程目标
为了让学员更加充分理解不同项目场景下的设计要求,本课程全程理论+实战,力求学员学完就能胜任小功率、中功率和大功率开关电源PCBLayout的能力,能够应对大功率PCB设计工程师岗位各种实际工作中的挑战。
1、关键功率拓扑原理(PFC/LLC/反激/逆变):深入理解文档中项目涉及的交错PFC、图腾柱PFC、LLC半桥/全桥、反激、Buck/Boost、Boost+全桥逆变等拓扑的工作机制和特点。
2、安规电气间隙与爬电距离要求:精通IEC/UL-62368等标准,能根据工作电压、污染等级、材料CTI值查表或计算高压区域所需的最小安全间距。
3、高低压分区与安全隔离设计:清晰划分初级侧(高压)与次级侧(低压)区域,严格遵守安规间距,确保电气安全。
4、EMI抑制策略与滤波电路设计:掌握噪声源头控制(最小化回路面积)、滤波电路(EMI滤波、PFC输入输出滤波)布局布线要点,以满足EN 55032等预认证要求。
5、高dv/dt节点与高di/dt回路识别:能精准定位电路中开关噪声的主要源头(如开关管节点、功率回路),这是布局布线的关键输入。
6、IPC-2152 铜箔载流计算标准:掌握依据铜厚、温升、环境温度等因素,精确计算导线/铜皮载流能力的方法,这是大电流设计的基础。
7、过孔载流能力计算:掌握评估散热过孔数量、孔径及其载流能力的方法,确保大电流路径的可靠性。
8、敏感信号(采样/控制)保护:理解并应用保护电压/电流采样、反馈等敏感信号免受干扰的技巧,如远离噪声源、缩短走线、合理包地。
9、多层板叠层规划与电源/地层处理:掌握四层板等设计中电源层、地层的分配策略,以及功率地、控制地、数字地的分割与连接处理原则。
10、热管理设计与散热路径优化:理解并应用利用大面积铜箔、散热过孔阵列(数量/位置/填铜)进行高效散热的设计原理,避免热点。


课程重点:
①EMI滤波电路原理分析以及布局要点讲解
②图腾柱PFC拓扑电路讲解与其他PFC电路对比,布局环路分析布线要点讲解
③LLC全桥拓扑讲解以及布局布线要点分析
④PFC+LLC拓扑中dv/dt以及di/dt热点分辨与布局布线处理技巧
⑤安规知识讲解与常用安规标准介绍以及高压安规管控区域讲解,安规查表等等
⑥控制电路布局规范以及布线要点讲解
⑦高低压设计
课程目录大纲
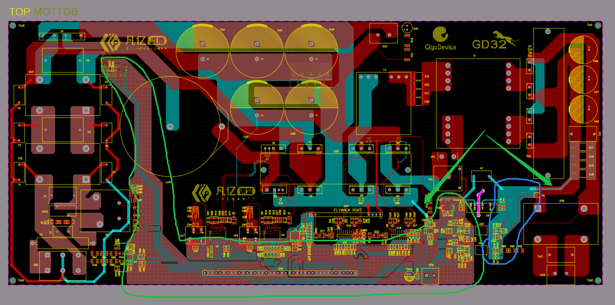
1、3500W-图腾柱PFC-LLC全桥项目前期介绍
2、EMI电路功能原理讲解.
3、图腾柱PFC电路功能原理讲解(1)
4、图腾柱PFC电路功能原理讲解(2)
5、LLC全桥电路功能原理讲解
6、控制电路功能原理讲解
7、安规要求的介绍与讲解
8、整体布局规划
9、图腾柱PFC电路以及LLC全桥电路的布局
10、控制电路布局
11、整体布局优化调整与安规的检查
12、图腾柱PFC以及LLC全桥电路功率部分的布线
13、控制电路的布线(1)
14、控制电路的布线(2)
15、控制电路的布线(3)
16、控制电路地平面的处理
17、整体优化调整与安规检查
18、整体丝印调节以及logo的添加
19、生产文件的输出
学员实战项目布置与指导,给定具体的设计指标和要求,让学员独立完成2层AC-DC高压电源PCB设计教师全程跟踪指导,及时解答学员在设计过程中遇到的问题。项目成果展示与点评,学员提交设计成果(包括PCB文件、设计报告等),教师对学员作品进行逐一展示,详细点评设计优缺点






哔哩哔哩
微信公众号
小红书
抖音
知乎
西瓜视频
头条
微信视频号